2016车船税新标准出炉,要交要多少钱才对?
2016车船税新标准出炉,要交要多少钱才对?
2019-12-02 14:34 来源:尊流汽车 作者:尊流汽车 已浏览:1677 次
按照规定,购车就得选购车船税,并且缴纳车船税是务必的责任,就宛如你一直在企业里拿薪水要缴税是一样的大道理。小编坚信,针对绝大多数有着小车的车主而言還是一脸懵逼的,现如今汽车保险也都会改革创新转变,尽管说此次的新规范仅仅在收费标准上一个小幅度的变化,但是很多的车主都很关注2016车船税资费标准是如何的,究竟是要交要多少钱才对?

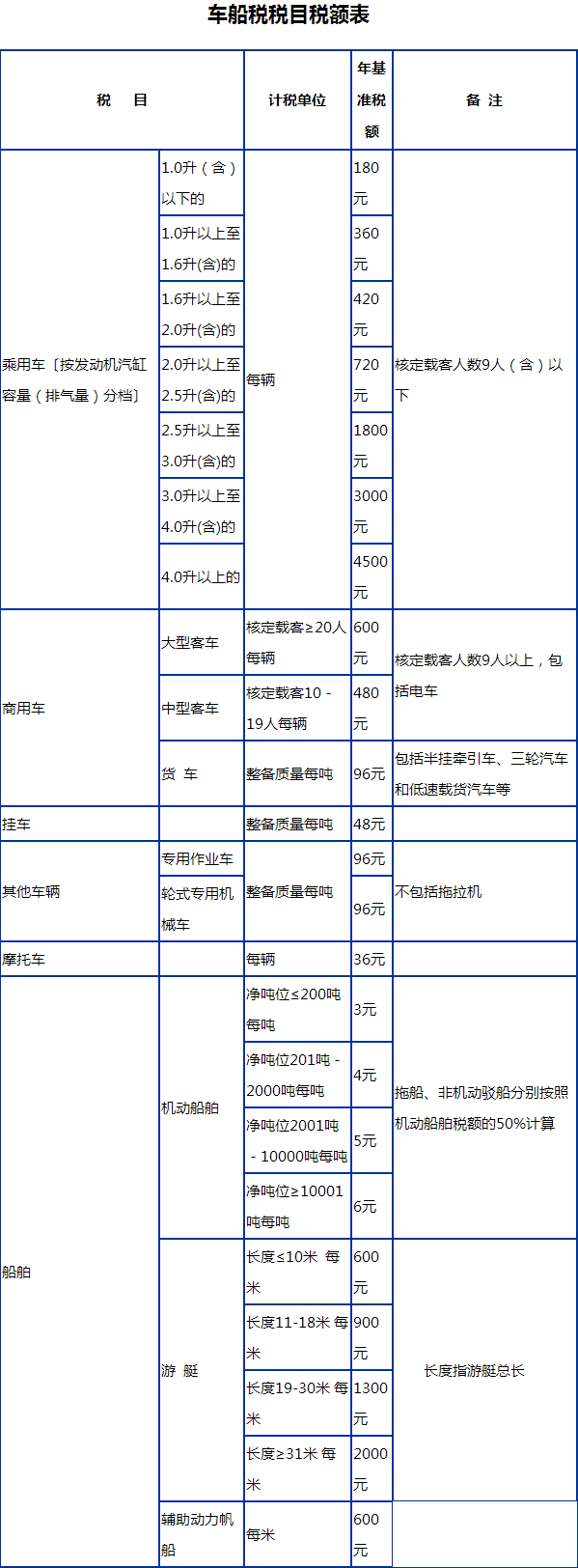
依据小编查寻到的的确信息,2016车船税新标准已出炉,针对一般的私家轿车(9座下列),好多个地区的规范为:北京市每一年应缴纳480元,上海市为450元,山东省为420元,重庆市为400元,而江苏省为360元。而广东省的税收分类额表以下:


此外,或是一些搞不懂的车主会问起:车船税每一年必须交吗?或许,它是一个非常好的难题,那麼小编能够确立的对你说:它是务必的。依据要求,车船税应当随之交强险每一年一并缴纳,车船税推行按年征缴,一次缴纳,缴税限期为每一年1月1日至12月31日,因此每一年必须征缴。
赶到这儿,小编要提示众多的车主们,执行國家中国公民应负的责任缴纳车船税,假如不缴纳,交强险沒有方法申请办理,商业保险申请办理失败,车子的支付牌照都是拿不上的,终归伤害的都是自身。
最新资讯
- 2020-07-15 15:34各省市车船税征新收标准-车船税收费标准周期怎么算
- 2020-07-15 15:14没交车船税有什么后果-征收车船税的作用是什么
- 2020-07-15 15:01车船税第二年多少钱-车船税缴纳方式
- 2020-07-15 09:19车辆车船税收费标准-车辆车船税在哪交
- 2020-07-15 09:07网上缴纳车船税怎么交-车为什么每年都要交车船税
- 2020-07-15 08:53车船税新标准有哪些转变-买车车船税每年都要交吗
- 2020-07-14 17:18如何查询是否缴纳车船税-车船税要交多少钱
- 2020-07-14 16:52车辆的车船税在哪里交-哪些不征收车船税
- 2020-07-14 16:08车辆的车船税怎么算-办理车船税带什么证件
- 2020-07-13 14:46黑龙江车船税收费标准-车船税怎么缴纳


